首页| 西部头条| 双圈互动| 西部财经| 文化旅游| 科技教育| 卫生健康| 消费质量| 精彩专题
您当前的位置:中国西部网  >  要闻

中西部 又一个“千亿县”呼之欲出

2025年02月16日 09:54:30 来源:中国西部网 编辑:王海静

  新一轮科技革命和产业变革,正在重构全球经济版图,重塑区域竞争格局。

  新能源汽车的“换道超车”、国产大飞机的横空出世、低空经济的起势“高飞”、人工智能的爆火出圈,正在改变不同城市之间的竞争态势。

  能否在万亿级新兴产业和未来产业中,拿下关键的一席之地,关乎未来。

  近日,四川省2025年一季度重大项目现场推进活动在崇州市吹响号角,以航空制造、电子信息、汽车零部件、新型储能为代表的一批高能级产业项目集中登场。

  过去10多年来,四川依托产业升级、国家战略而崛起,晋级并守住中国经济第五大省;未来想要再次晋级,新兴产业和未来产业就是必不可少的一环。

  省域如此,市县也是如此。作为本次活动主办地的崇州市,正走在抢滩万亿级新赛道的前列。

  四川省重大项目推进活动现场,为何选在崇州市?

  开年即冲刺,起步即起势。每一场重大活动的主办地都不是随意选取的,尤其叠加“十四五”收官之年、新春之后开局之际的重要节点,更释放出非同一般的“拼经济”信号。

  “主场”所在的中发天信(四川)生产基地,既是中发天信发动机科研与批产的双重阵地,也是龙头企业中发天信总部迁往成都之后的重磅动作,技术含金量之高、项目重要性之突出可见一斑。中发天信项目,正是崇州以大项目带动大投资、以“立园满园”打造制造强市的缩影。  

  2025年,崇州将谋划实施重大项目265个,总投资786.87亿元,其中实施航天航空等重大产业化项目93个,总投资321.33亿元。龙头企业纷至沓来,重点项目全面开花,产业园区“立园满园”,意味着崇州市在航空航天、低空经济等新兴赛道,已经拿下极为关键的“入场券”,且走在前列。

  众所周知,国产大飞机C919的横空出世,带动万亿级航空产业的崛起;低空经济的一路高飞,更形成覆盖低空制造、低空基建、低空消费在内的“三层万亿”发展空间。在国内,有航空工业底蕴的地方不在少数,逐鹿低空经济的同样不计其数,但能同时打通两大产业,形成从低空到蓝天之上的全方位布局,打造立体“天空之城”的并不多。且不说航空制造作为高精尖产业,集中于为数不多的几大城市,就连最为热门的低空经济,一端连着先进制造业,一端连着数字经济和新型消费,需要一流的新基建、完善的产业链、丰富的应用场景,不是所有城市都能轻易承载。

  逐鹿新质生产力,抢滩万亿级航空航天和低空经济,崇州有何独特优势?

  崇州既拥有得天独厚的空域资源优势,又有集航空航天、低空经济于一体的产业纵深空间,加之背靠人口众多、工业底蕴深厚、场景创新层出不穷的成都,天然就有打造立体化低空全产业链体系的潜力。

  其一,就空域资源而言,西南最大的高空跳伞和无人机驾考基地——豪芸航空机场就坐落于崇州,其所在的“川协1号空域”则是四川省首批协同管理试点空域,低空航线网络更是贯通川南川北。

  据统计,当地120米以下试飞空域面积767.1平方公里,年均可飞行天数达300天,是成都低空飞行面积最广、条件最好的区域。  

  其二,就产业纵深来看,低空经济要想形成产业发展闭环,离不开上游的研发设计和中游的低空装备制造,而崇州恰恰集两大优势于一体。

  成都是数一数二的航空航天工业大市,崇州则是航空装备和低空经济的重镇,以“航空材料+关键零部件+工业无人机”为重点。航空制造与低空经济有着直接而密切的产业联动、双向赋能效应。航空产业的核心技术、供应链、产业链,可直接惠及低空产业;而龙头企业、顶尖人才、创新平台的汇聚,更让低空制造从一开始就处于领跑态势。

  其三,从场景创新来看,空域优势的存在,文旅底蕴的加持,以及省市层面强劲的场景需求,为其打造“低空+”全场景应用体系奠定基础。

  当前,崇州正在加快培育“低空+文体”“低空+农业”“低空+物流”“低空+交通”新业态。目前,当地已开通5条低空通航新航线,发布首批涵盖17个重点项目的低空+投资项目机会清单。可见,低空经济之于崇州,不是简单的追逐潮流,而是被置于“高质量发展新引擎”的重要地位。这从其去年底发布的文件就可以看出——《崇州市超常规推进低空经济高质量发展的实施方案》,“超常规”意味着什么可谓不言而喻。

  有核心技术支撑,有产业链条依托,有新场景新项目支持,低空经济已经具备做成“大产业”的基础,即将成为崇州乃至四川省未来新的增长极。

  千亿制造大县,是如何炼成的?

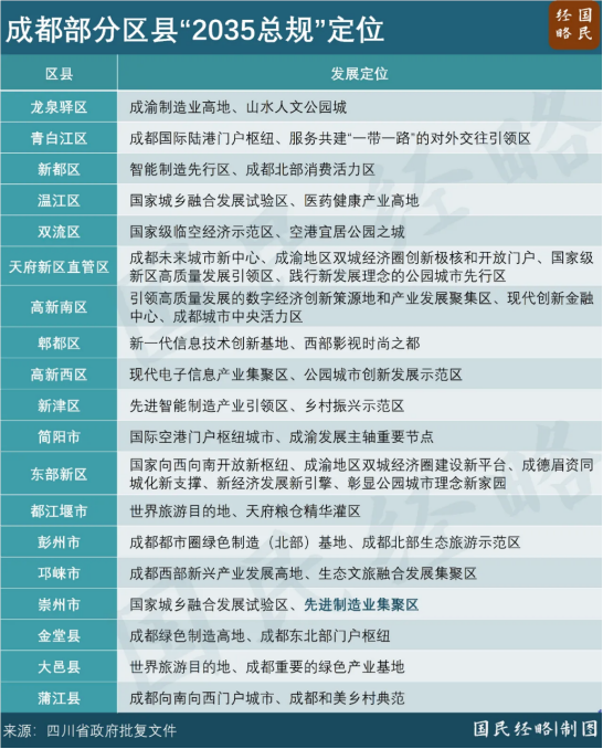
  日前,四川省批复成都多个区(市)县2035版国土空间总体规划,崇州市被赋予“建成国家城乡融合发展试验区、先进制造业集聚区”的定位。以“先进制造业集聚区”为定位,在已获批的各大区(市)县中,可谓独一份。  

  根据规划,到2027年,崇州市先进制造业突破千亿级规模,制造业增加值占地区生产总值比重不低于50%。换言之,崇州要做的不只是简单比拼规模的千亿工业大县,更是以高新技术为主导、以智能制造为依托的先进制造强县。

  回望历史,在改革开放之前,崇州更多以“天府粮仓”而著称;2000年前后成长为四川最大的家居制造基地,形成以“西部轻工名城、田园宜居之都、山地旅游高地”为特色的新定位;近年随着电子信息产业“有无到有”、航空航天及低空经济等新兴产业崛起成势,制造强市呼之欲出。从40多年前的“天府粮仓”,到10多年前的“西部轻工名城”,再到如今的“先进制造业集聚区”,崇州的产业能级和综合竞争力,发生翻天覆地的变化。

  这一变化背后,既是深度挖潜资源禀赋、区位优势的结果,也是充分利用中西部产业转移、城市内部产业协同发展机遇的战略实践,更是抢抓新一轮科技革命和产业变革的前瞻性抉择。

  自上世纪80年代以来,崇州以家具产业为起点,走出全友、明珠两大龙头企业,逐步成长为川派家居的生产制造和研发中心,成为全国39个消费品工业“三品”战略示范城市之一。

  如今,在智能化、数字化、绿色化的新潮流下,崇州家具产业正在向着智能家居大步迈进,整体产值占四川省半壁江山,更成为西部唯一能与长三角、珠三角等家居制造中心齐头并进的西部产业集聚区。与从本土起家的家居产业不同,崇州的电子信息产业则是从无到有、由“零”到“林”、从招引“领头雁”到形成比翼齐飞的“雁阵”,成为全球电子信息产业分工的节点城市。

  过去20多年,我国最为壮观的产业升级现象,当属中西部地区从资源型产业向着加工代工再到先进制造的跃升,全球分工最为深化、产业规模最为庞大的电子信息产业,正是其中最为重要的一环。

  成都正是这场变革的引领者。

  置身于其中的崇州市,一边主动对接东部地区的产业梯度转移,一边积极协同全市的智能终端、新型显示产业链布局,只用了10多年时间,再造新的支柱产业。  

  以捷普电子落户为起点,到引进领益科技、日东电工等产业链“隐形冠军”,再到比亚迪电子重点布局,崇州目前已集聚规上电子信息企业50多家,在结构件功能件精密加工制造、新型显示两大新兴领域一路领跑,成为成渝万亿级电子信息产业的重要一部分。

  如果说家居产业奠定了工业基础,电子信息产业壮大了制造脊梁,那么航空制造和低空经济,则为崇州点燃新的未来引擎,进一步夯实“先进制造业集聚区”的含金量。

  崇州本身就有发展低空经济的空域条件、基础设施和应用场景,而与青羊区的强强联手,带动航空装备产业集群的落地,将低空经济与航空制造无缝对接,形成全产业链的领先优势。

  这一格局的形成,得益于成都正在大力推进的“立园满园”行动、“区域结对联动”战略。崇州市与青羊区强强联手,按照“总部+基地”“研发+生产”共建模式,形成“总部研发在青羊、生产转化在崇州”的产业发展联动新格局。  

  当前,崇州正在加快推进青崇航空科技产业园建设,推动中发天信高空试验台等产业项目建设,积极培育“低空+”系列消费场景,形成从“制造端”到“应用端”全链条体系。

  如今的崇州,产业地位有多重要?

  这从其在成都和成渝的三大定位就可见一斑:成渝地区双城经济圈万亿级电子信息产业集群重要承载地;川派家居绿色转型发展示范区;成都航空航天(低空)装备先进制造业集群协同发展地。

  传统产业转型升级,新兴产业培育壮大,未来产业蓄势待发,崇州以先进制造的“铁三角”,剑指千亿制造大市。

  崇州离“千亿县”还有多远?

  当前,崇州立足成都、背靠四川、面向全国,朝着千亿GDP大县不断迈进。根据规划,到2027年崇州先进制造业产业规模突破千亿、成功跻身全国百强县;到2030年县域经济总量突破千亿、基本建成成都西部副中心。

  当前,县域已成为新一轮城镇化的重点。县域经济崛起,既关乎城乡协调发展和区域均衡发展,也关乎各大省市再造新的增长极。作为超大城市,成都下辖12个区、3个县,代管5个县级市,县域经济在全市占有重要的一席之地。  

  县域既是全市发展的“底部”,也是成都都市圈的“腰部”支撑力量,更是成都经济在2万亿之上更进一步的“潜力股”。

  遥想上世纪八九十年代,以东莞、中山、顺德、南海为代表的广东“四小虎”一度风头无两,如今已经成为区域发展的中坚。

  如今,以崇州为代表的八大县市,有望形成各具特色、动力澎湃、活力充沛、竞相发展的县域经济引擎。

  “奋进百强县”,则是继稳居“西部百强县”第一梯队后的更高追求,重塑崇州在全国县域经济中的方位。

  当前,我国共有1800多个县和县级市,但GDP总量超千亿的只有60多个,而GDP超过500亿元、工业总产值超过500亿元、常住人口超过50万的超级大县不到1/5,崇州就是其中之一。

  我国百强县评选,是对经济实力、增长潜力、富裕程度、发展质效的综合衡量,崇州无论财政收入等硬指标还是增长潜力等指标,都有过之而无不及,唯有经济总量还有一步之遥。

  只要未来几年能保持较高的经济增速,崇州在2027年冲刺百强县就不存在太大的悬念。

  “建设副中心”,诉诸的是综合实力的全面提升,成为成都西部乃至四川独当一面的增长极。副中心,顾名思义,相对于主中心而言。在省级层面有中心城市、省域副中心城市之分,在市域层面有中心城区、城市副中心之说,北京通州、广州南沙都曾担起这一职能。与一般区县不同,副中心普遍具有独特的区位优势、交通优势和文化优势,拥有一流的经济实力、产业基础和区域辐射力。副中心不局限于单一职能,而是集产业、科创、商务、文旅、公共服务等为一体,在与中心城区分工协同的基础上,引领周边区域共同发展。

  “立园满园”。当前,崇州正依托三个产业园区做强三大城市功能:依托崇州经开区做强“先进制造业集聚区”城市功能;依托天府粮仓国家现代农业产业园做强“天府粮仓核心示范区”城市功能;依托街子古镇群康养旅游度假区做强“古镇康养旅游度假区”城市功能。一旦这些目标全部得以实现,崇州经济有望迈上新的台阶,到“十五五”时期跻身百强县、进位千亿县,或已为时不远。(张静)

  崇州市委宣传部供图


相关新闻